一 意义及价值
中国是世界上邻国最多、边界线最长、边界情况也最为复杂的国家之一,周边与十几个国家接壤,紧邻国家和近邻国家达几十个。习近平总书记在2013年10月召开的“周边外交工作座谈会”上特别指出:无论从地理方位、自然环境还是相互关系看,周边对我国都具有极为重要的战略意义。做好周边外交工作,是实现“两个一百年”奋斗目标、实现中华民族伟大复兴的中国梦的需要。
中国周边国家国情不一,发展不同,文化有别,语言资源丰富且复杂,但目前仍未得到全面系统有效的开发和利用,周边外交在中国外交布局中处于重要位置,汇聚周边国家语言资源无疑属于国家重大需求,无论从政治经济文化还是国家安全角度说都具有重要的战略意义、应用价值和深远的历史意义。
二 主要内容
本项目由中外专家学者联手实施,主要内容包括:
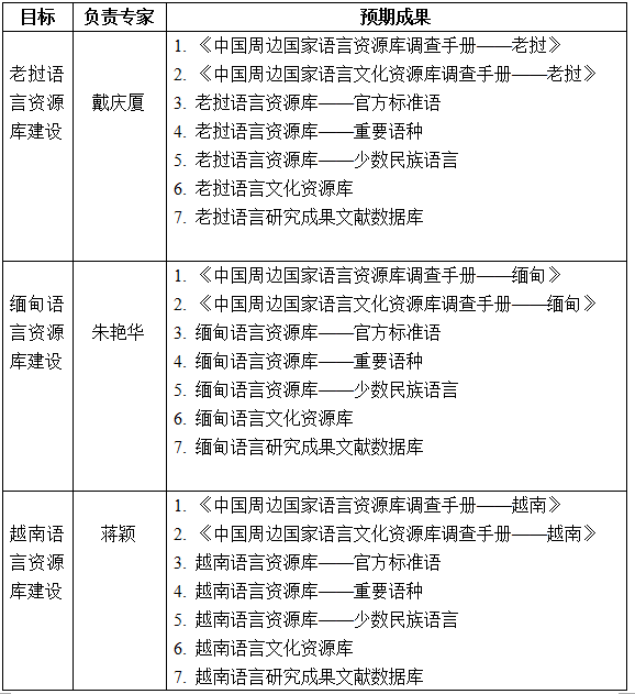
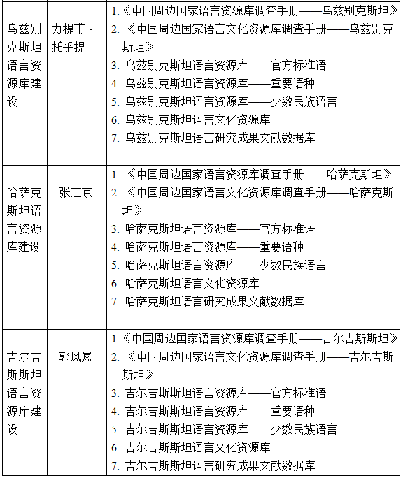
1.周边6国3语2库建设
课题选取与“一带一路”密切相关的南北各3个总计6个国家开展语言资源调查,建成周边6国语言资源库和语言文化资源库,简称2库。周边6国有:哈萨克斯坦、乌兹别克斯坦、吉尔吉斯斯坦、老挝、缅甸、越南。根据周边国家状况,选取6国的官方标准语、重要语种和少数民族语言进行语言资源调查,简称3语。其中重要语种和少数民族语言将根据调查国具体情况予以取舍。调查内容包括:
(1)语言资源调查。以国内汉语方言及少数民族语言调查内容、思路和方法为基础进行顶层设计,制作包含约8000个词语的《中国周边国家语言资源调查手册》,按照统一规范实施田野调查,获取纸质和音像语料,反复核实后按照统一的技术规范入库。
(2)语言文化资源调查。以《中国方言文化典藏调查手册》内容为主要参照,根据调查国家实际情况予以增删,制作《中国周边国家语言文化资源调查手册》,按照统一规范实施田野调查,获取图片+纸笔语料,部分将录制语言文化视频,反复核实后按照统一的技术规范入库。
2.周边6国语言研究成果文献汇聚
国内对周边6国有些国家的语言研究成果了解不多,项目将尽可能追踪、汇聚用各种语言撰写的周边6国语言研究文献各类成果,例如:字汇、词汇、字典、词典、调查报告、语言志等,建成周边6国语言研究成果文献数据库。
三 目标任务及预期成果
按照统一规范统筹规划,利用现代化技术手段,借鉴已有的语言资源库建设经验,建成规模大、功能强、开放且可持续开发及应用的多模态周边6国语言资源库、语言文化资源库、语言研究成果文献数据库。
本项目的具体目标、目标负责专家及预期成果分解如下:


其中预期成果4、5项需要根据周边6国实际情况取舍。